国务院关于同意在北京市暂时调整实施有关行政法规和经国务院批准的部门规章规定的批复
来源:国务院
作者:国务院
日期:2025-1-10 15:35:10
国函〔2025〕4号
北京市人民政府,商务部、司法部:
你们关于在北京市暂时调整实施有关行政法规和经国务院批准的部门规章规定的请示收悉。现批复如下:
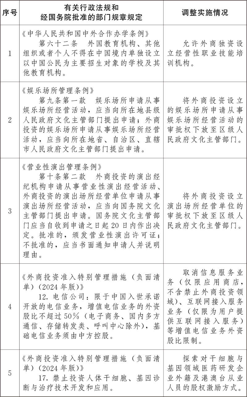
一、按照《国务院关于〈支持北京深化国家服务业扩大开放综合示范区建设工作方案〉的批复》(国函〔2023〕130号),同意自即日起,在北京市暂时调整实施《中华人民共和国中外合作办学条例》、《娱乐场所管理条例》、《营业性演出管理条例》、《外商投资准入特别管理措施(负面清单)(2024年版)》的有关规定(目录附后)。
二、国务院有关部门、北京市人民政府要根据上述调整,抓紧对本部门、本市制定的规章和规范性文件作相应调整,统筹发展和安全,建立与深化国家服务业扩大开放综合示范区建设相适应的管理制度。
三、商务部、北京市人民政府要会同有关部门,对相关调整的实施成效进行评估,及时研提后续工作建议。
四、国务院将根据北京市深化国家服务业扩大开放综合示范区建设情况,适时对本批复的内容进行调整。
附件:国务院决定在北京市暂时调整实施的有关行政法规和经国务院批准的部门规章规定目录
国务院
2025年1月8日
(此件公开发布)
附件
国务院决定在北京市暂时调整实施的有关行政法规和
经国务院批准的部门规章规定目录
